Seoses vajadusega tagada raudteeveeremi kontroll ning tehnohoolduse ja remondi võimekus, on ettevõtte juhatus otsustanud luua rahvusvaheliste suhete ja kommertsteenistuse alla eraldi vagunimajanduse osakonna.

Antud muudatus aitab ettevõttel paremini tagada erinevate kaubaveo operaatorite puhul vagunite korrektse käitlemise ja ohutuse aspektid.

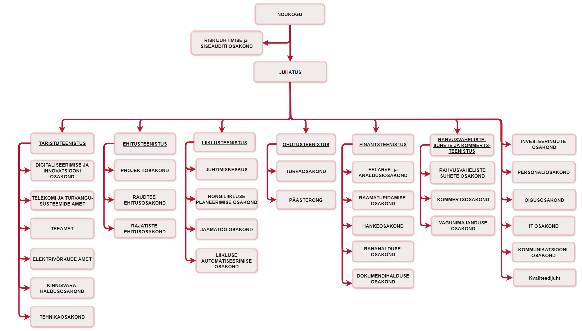
Uus struktuur:

Protokoll 2023 681 ER struktuur 01 01 2023 rahvuvaheliste suhete ja kommertsteenistuse muudatus 1